VeriSci AI

Creating a website for social media content creators looking to combat science and health misinformation using an LLM trained only on vetted peer-reviewed scientific papers.

tools

Figma / Figjam
UX Tweak
Maze
Notion
Discord

MY ROLE

UX Design
Product Strategy
Project Management

Timeline

December 2024 – March 2024
in collaboration with Tech Fleet

challenge

Misinformation makes it difficult for health communicators and influencers to engage with audiences who are exposed to false claims and news. Creators need support creating quick, clear, and accurate content that combats misinformation while remaining authentic to both their audience and their own authentic voice.

Understanding the Challenge

Social media platforms like Instagram, TikTok, and X dominate how many people access information, which makes the general public particularly vulnerable to misleading health claims. The stakes are high:

  • 4 out of 5 people go online for health information.
  • 87% of social media posts on health topics contain inaccuracies.
  • 54% of users report believing false claims they see online.

Communicators need tools that bridge the gap between research and public understanding in order to combat health misinformation online but translating complex scientific research into content that resonates is challenging! Oversimplification risks losing credibility. Overly technical content can confuse or disengage audiences. This is why Science to People is developing VeriSci.  Built on a Large Language Model (LLM) trained exclusively on vetted, peer-reviewed papers, VeriSci transforms complex scientific data into clear, audience-specific content.

By making it easier for creators to produce accurate, engaging, and credible content efficiently, VeriSci helps health communicators combat misinformation and improve public health literacy, all while maintaining the tone, authenticity, and trust their audiences expect.

Proposed Solution

What we learned

To better understand if these assumptions about content creators were accurate, we began by exploring the current AI health space, LLM Space and content creation space by conducting a competitive audit of potentially related products and services.

Competitive Audit

We analyzed the user experience of similar products to see how they handled research tools, AI features, and content workflows. This helped us identify both best practices and usability gaps, especially around transparency and credibility.

What we heard

User Research

Science to People had created a proof-of-concept live prototype - developed on Playlab - to see how people would interact with their LLM. We tested their concept with three participants (health-science communicators and LinkedIn screeners) to better understand what was working and why. We also reviewed over 300 interactions with the Playlab prototype to understand how people were currently using the tool and analyzed 16 post-survey responses to understand user expectations and friction points.

Key takeaways:

  • Participants spend an average of 78 minutes researching for a single post and were eager for tools that could reduce that time.
  • They expected familiar conversational interfaces, similar to ChatGPT or Claude.
  • Verified sources were non-negotiable—every AI-generated response needed credible citations.
  • Users wanted flexible output formats such as posts, scripts, articles, and replies.

Refining the Vision

Our research and analysis showed that creators use AI not just for quick ideas but for accuracy, inspiration, and relevance. VeriSci needed to provide up-to-date, culturally sensitive, and tone-adaptive responses in order to feed the needs of health content creators and influencers.

While the tool was originally designed for social media, participants in our interviews also envisioned using VeriSci for academic materials, business development, and print communications.

With all this information we redefined the vision:

VeriSci is an AI-powered content creation tool that helps health and wellness communicators generate engaging, fact-based content effortlessly—streamlining research, ensuring accuracy, and adapting to their unique tone of voice.

From Insights to Design

By using prioritization matrixes for both our user needs and for Science to People's needs, we translated our findings into actionable user stories and prioritized features for our MVP (minimum viable product).

Core priorities:

  • Fact-checking and source transparency.
  • Content planning tools for topic organization and scheduling.
  • Compatibility with existing creator tools (e.g., Canva, Hootsuite).

Identified features:

  • Source Preview & Summary
  • Template Prompts
  • Contextual Previews
  • Edit-Friendly Responses

Defining Structure & Features

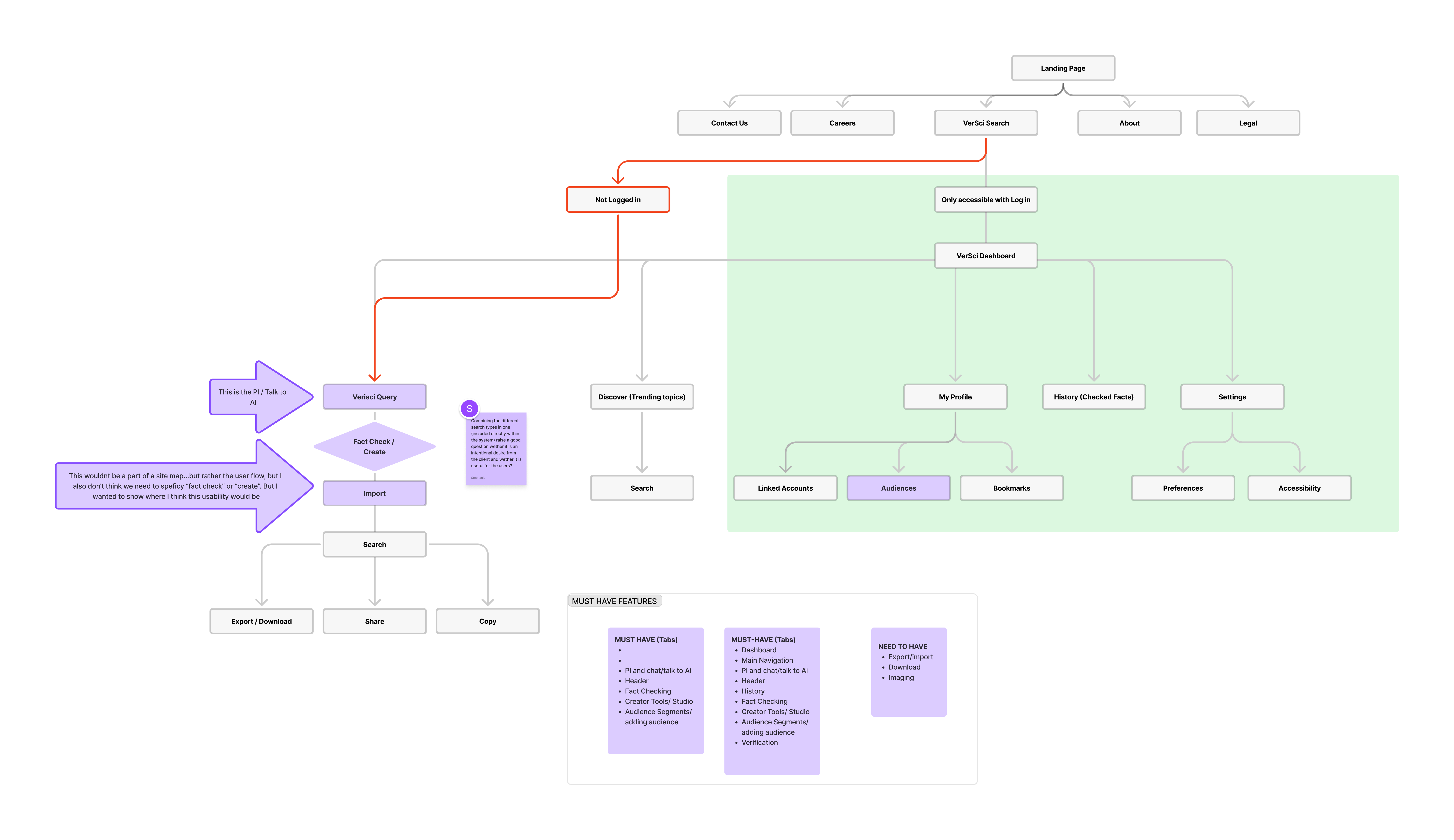
To fully understand the site map and to be able to iterate and reduce redundacies that were present in the current prototype, we needed to first understand what type of content lived currently. In order to best understand that, we conducted a deep content inventory of key headlines, content and buttons in order to understand where and how people were navigating through the initial prototype.

Once we understood where we were, we were able to propose solutions as to where we could go. As a team we developed a few suggestions for potential site maps:

Building and Testing Concepts

We started with an existing prototype from an external contractor and performed a visual audit to pinpoint usability gaps. Building on this foundation, our team developed two new prototypes emphasizing four key goals:

  1. Streamline content ideation and creation
  2. Build trust with target audiences
  3. Generate engaging content
  4. Shorten the time between research and publishing

Prototype A: Unified interface for text and image creation
Prototype B: Separate interfaces for each task

What Worked, What didn't and Why

We ran moderated usability tests with eight participants representing our target personas.

  • Prototype A: Average difficulty rating 2.25/5
  • Prototype B: Average difficulty rating 2.38/5
    (1 = Easy, 5 = Difficult)

Both prototypes were viewed as accessible and valuable, though participants preferred the unified workflow of Prototype A, but it was clear from the difficulty ratings that they were fairly similar and inconclusive as to which would be most useful to solve the needs of internet health content creators.

Due to time constraints, we weren't able to build a full high-fidelity prototype. Instead, our team produced detailed design documentation for the external development team, outlining the product structure, interaction patterns, and visual direction. Additionally, we created detailed documentation regarding our suggestions for the user flows and information architecture in order to allow the development team to collaborate on final changes with the client directly with a deep understanding of our decision making process.

Reiterating

High Fidelity Design

Visual Design Development

No items found.

Key Takeaways

Throughout this project, we discovered that:

  • Users value accuracy and transparency over aesthetics.
  • AI tools must respect tone, context, and culture to earn user trust.
  • Flexibility drives innovation—creators use tools in ways we don’t always predict.

VeriSci demonstrated that credible science communication can be both accessible and engaging when technology and thoughtful design work together.

Disclaimer: This project is still in development. If you want more details, feel free to reach out.
Take me back